The third decade of the 21st century appears to be a game-changer for the global economy, businesses, and mankind. The coronavirus pandemic has made the world stop for a while, then start spinning again with a whole new velocity and vector.
Outsourcing is a hot trend in software development, but its adoption requires organizations to rethink their business processes and introduce technological innovations to remain agile. To help you keep pace with the new direction of the IT outsourcing (ITO) market, we’ve collected eight main ITO trends for 2022 and beyond. Our list is based on the most recent research by globally recognized sources like Gartner, Deloitte, Kearney, and McKinsey. So what are the current outsourcing trends in the software development market?
Trend #1. Digital enablers for communication and efficient remote work
After almost two years of the global pandemic, it seems clear that we’re moving in the direction of digitization. What started as a forced work-from-home routine has evolved into a new strategy of hiring, communicating, and collaborating without borders. At the same time, remote work standards contribute to the development of new ways of solving business challenges. This is how we can make the most of this new era of living and working at a distance.
What are digital enablers and why do they matter for businesses in 2022?
In their 2021 Global Shared Services and Outsourcing Survey Report, Deloitte underlines the essence of digital technologies that improve and optimize business operations and administrative functions within organizations worldwide. What they call digital enablers in practice are tools and technologies that help achieve process standardization and automation. Examples of such digital enablers are:
-
Enterprise resource planning (ERP) systems
-
Agile working processes
-
Project management software
-
Team communication channels and platforms
The availability of digital enablers also contributes to enterprises massively switching to cloud-based solutions and robotic process automation (RPA), which we’ll comment on further.
Gartner outlines “distributed enterprise” as one of the strategic technology trends for 2022. According to Gartner, involving geographically dispersed workers will help organizations achieve revenue growth 25 percent faster than competitors by 2023. This means that to remain competitive and deliver smooth work experiences, organizations in sectors from retail to education will need to reconfigure their delivery models to embrace distributed services.
Development team augmentation is a way to ramp up a software development team with relevant technical specialists no matter where they are across the globe. By hiring an external team, you delegate the responsibility for hiring and HR matters to a third-party service provider who offers full-time staff. In other words, all essential processes like recruiting, onboarding, training, and managing dedicated experts lie on your outstaffing vendor’s shoulders, while you, as a product executive, can focus on your business goals.
Trend #2. Rethinking cybersecurity
The IBM Cost of a Data Breach report concludes that the average data breach cost in 2021 was the highest in the past 17 years. The reason for that was the COVID-19 pandemic as well as compromised credentials.
Gartner outlines cybersecurity mesh architecture and privacy-enhancing computation as two major cybersecurity trends to explore in 2021.
-
Privacy-enhancing computation (PEC) is a set of techniques for securely sharing, pooling, and analyzing data while preserving users’ confidentiality and privacy. Ways of ensuring PEC include zero-knowledge proofs, homomorphic encryption, multiparty computation, and trusted execution environments.
-
A cybersecurity mesh architecture (CSMA) facilitates interoperability between distinct security products to achieve consolidated security. The aim of such a system is to prevent hackers from exploiting different parts of a given network in order to access the broader network.
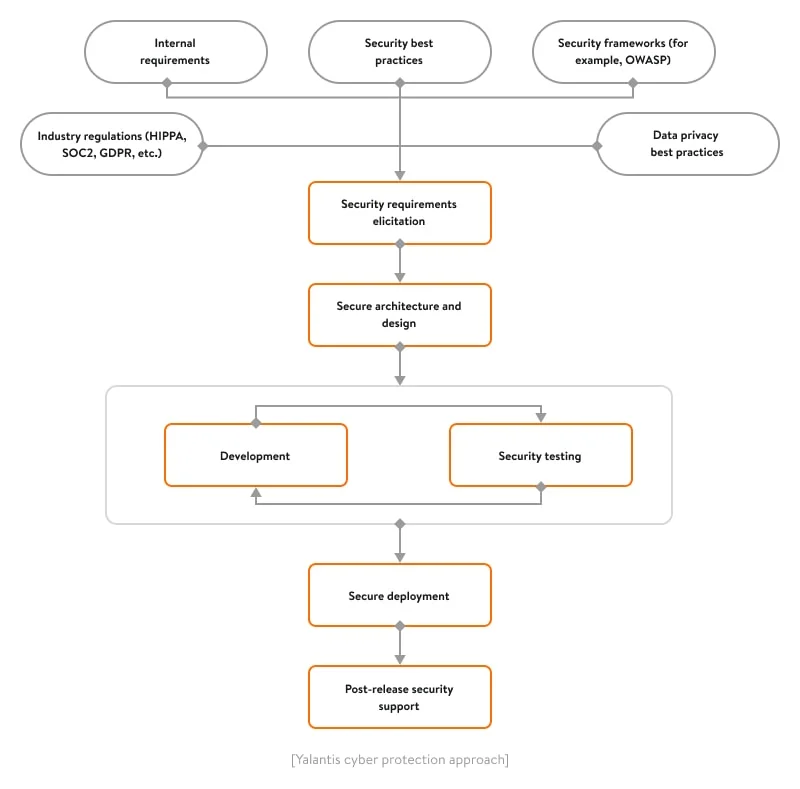
How to make sure your software is protected
Ensuring cybersecurity involves taking specific measures at every stage of the software development lifecycle (data management life cycle). A holistic cybersecurity approach requires the following steps:
-
Designing a secure architecture. The best practices for designing a secure architecture include working with a security architect or a chief information security officer (CISO) to prevent the use of potentially risky technologies or frameworks.
-
Establishing a security awareness program for the development team, which involves teaching best practices for minimizing the risk of security incidents and data breaches. These include understanding application security fundamentals like Open Web Application Security Project (OWASP) vulnerabilities as well as principles of the secure software development lifecycle (SDLC) and role-based security.
-
Integrating a security testing into the SDLC includes testing application security as a way to prevent potential human errors and deployment of software vulnerabilities. These measures reduce the risk of security gaps in production. Techniques for security testing include static application security testing (SAST), open-source analysis (OSA), dynamic application security testing (DAST), and manual tests.
-
Secure deployment refers to following security policies to prevent data breaches. Examples of secure deployment measures are environment segmentation, password and key storage policies, secure rules for updating libraries and dependencies, protecting endpoints, and logging the actions with sensitive application data.
-
Penetration testing allows you to identify exploitable vulnerabilities in app functionality and is effective for analyzing software security.
-
Post-release security involves developing security protection measures and controls that allow you to manage threats and attacks on your system in real time. Examples of such measures and controls are web application firewalls (WAFs), anti-DDOS (distributed denial of service) attacks, vulnerability management, and the incident detection and response process.
Trend #3. The rise of cloud computing
One more trend announced by Gartner during the October IT Symposium/Xpo 2021 Americas is Cloud-Native Platforms (CNPs), which will serve as the foundation for more than 95 percent of new digital initiatives by 2025. A CNP has an architecture aimed at taking full advantage of automated cloud services by adding only some cloud attributes to your existing legacy system. Making use of CPNs improves delivery time and decreases costs. As part of global cloud adoption trends, CPNs serve as a way to optimize your infrastructure, improve your operations, and accelerate digital transformation.
This trend is also reflected in numbers: Statista reports the worldwide public cloud computing market keeps growing and is expected to reach $482 billion in 2022. By comparison, in 2019, the market size amounted to $243 billion.
How can you benefit from cloud computing?
Among the undeniable benefits cloud services provide to businesses are:
-
Reduced costs for support and maintenance
-
Continuous and stable releases with minimal downtime and no production interruptions
-
Advanced data recovery mechanisms in case of data loss or corruption
The list can go on depending on the method you choose for adopting cloud computing services.
-
Cloud-native development can minimize efforts for infrastructure management by automating networks, servers, and operating systems. Applications developed this way can be scaled from scratch and have the potential to be released fast.
-
Cloud software re-architecting is usually in demand among businesses that undergo expansions and transformations. Redesigning the existing architecture is crucial for improving a system’s performance, scalability, and security. The latter was a primary concern for Healthfully, one of our clients who strived to achieve secure data sharing and compliance with industry requirements with cloud-based infrastructure.
-
Cloud migration includes evaluating the current software architecture and developing an action plan for implementing cloud solutions to achieve cost savings, security, reliability, and other benefits cloud computing can provide.
You may also be interested in our expert article about SaaS cloud migration.
Read also: Cloud Migration Checklist: 6 Steps to Successful App Migration
Trend #4. Robotic process automation
Robotic process automation, or RPA, refers to using software or a web application to automate complex business operations and routine actions. RPA solutions are already extensively used for customer support, inventory management, payroll processing, and other use cases.
Implementing RPA became popular after 2015, and its rise is tightly connected with the development of machine learning (ML). The coronavirus outbreak accelerated global RPA adoption and has contributed to its being mentioned among software development outsourcing trends in recent years.
What are RPA use cases?
In a nutshell, robotic solutions can be used to automate routine tasks that require human intervention. Data entry, data extraction, invoice processing, and similar processes are commonly automated through RPA solutions.
-
The retail sector has huge potential for deploying RPA, which is already extensively used by many retail organizations. The processes most commonly automated with RPA are price comparisons; storing, categorizing, and extracting customer information; processing sales orders and preserving data consistency; using chatbots to provide customer assistance; and processing refunds.
-
Healthcare organizations embed RPA into patient scheduling, claims management, tracking compliance with industry requirements, and multiple operations with data.
-
Common logistics processes like order fulfillment, shipment tracking, and document management can also be automated with robotic solutions. We have experience automating delivery management for a fourth-party logistics company and building a custom SaaS platform for transportation management.
The crux of the whole RPA concept is extracting, transforming, and loading data (ETL) through a user interface (UI). This means that RPA will only succeed for repetitive tasks that don’t include human decision-making, brainstorming, creative thinking, and other processes that are far from routine and monotonous. By combining machine learning development services with RPA, businesses can further enhance automation, allowing systems to learn from past data and continuously improve task execution over time.
Trend #5. Data engineering companies are in demand
Data is a proven asset for getting valuable insights. We now have countless data sources generating both structured and unstructured data that can be transmitted and stored in a number of ways. At the same time, more data means more operations like cleaning, validating, and managing data before it can be used for analytics and machine learning. Underlining the potential of the data as a service concept and suggesting a potential remedy for the growing data concern, in 2021 Gartner outlined “data fabric” as a strategic technology trend for the third consecutive year.
-
Gartner defines data fabric as an additional layer of technology connecting huge amounts of fragmented data on the one side with applications that consume that data on the other side. This layer embraces multiple locations, types, and sources of data along with methods for accessing that data and includes processing, managing, and storing data as it moves within the layer.
-
According to IBM, data fabric is a data management architecture that can provide data analysts and users with timely access to the right data, regardless of where it’s stored. Such an approach to data management brings more value to the data collected, improves decision-making, and drives digital transformation within teams and organizations. In the long run, it contributes to businesses significantly reducing costs and risks.
Both of these definitions revolve around the concept of data engineering, which continues gaining popularity. A data engineering company specializes in building systems that manage this complex process, ensuring that organizations can effectively utilize their data assets.
Back in 2020, the DICE Tech Job Report listed data engineer as the fastest-growing job role, with an average of 46 days needed to fill a data engineering position. Our experience communicating with product executives from different industries and locations shows that data engineering is still a weak point for 12 out of 13 software outsourcing providers.
Big data engineering and what it can bring to your product
Data engineering should be considered an asset for organizations working with big data. According to IBM data scientists, data is considered “big” if it possesses at least three distinct characteristics: volume, velocity, and variety.
If your data satisfies all three V’s, it’s worth considering data engineering as a way to get more value from your data.
-
Business intelligence (or BI) tools are a basic asset to gain visibility into data, providing organizations with analysis and reporting capabilities. Combined with the rest of the tools from this list, BI helps automate data processing and make data engineering happen. Furthermore, partnering with a big data services provider can help enhance the overall efficiency of data engineering by offering expertise in managing and processing massive datasets for more actionable insights.
-
The ETL (extract, transform, load) pipeline makes it possible to increase the volume of data to be processed, reduces time for maintenance, and accelerates data processing with on-demand transformation.
-
A data lake architecture allows for saving raw, unprocessed data and preparing it for predictive analytics and machine learning (benefits of data lake). It’s a perfect fit for projects that are to scale in the near future and need a more advanced architecture to do so.
-
A data warehouse represents a database that’s optimized for reading, aggregating, and querying large volumes of data. A data warehouse simplifies reporting and analysis, decision-making, and metrics forecasting. In contrast to traditional transactional databases, data warehouses collect data from multiple periods and offer a single interface for various data manipulations.
At Yalantis, we follow data engineering best practices to provide companies working with big data effective assets to extract more value and make valid predictions for business development and growth.
Trend #6. Implementing artificial intelligence and machine learning
Gartner predicts that by 2025, 10 percent of enterprises taking advantage of artificial intelligence (AI) engineering best practices will generate three times more value from their AI efforts than the 90 percent of enterprises that don’t go for AI. What do ML and AI look like when it comes to software development practices?
ML is the next stage of working with data. Leveraging AI development services can greatly accelerate the implementation of machine learning solutions, ensuring businesses stay competitive and innovative in their approach. It steps in when BI and analytics are not enough for making predictions. Here are the four basic steps it takes to get started with machine learning:
Step 1. Collect and prepare data
Step 2. Analyze the collected data
Step 3. Extract knowledge and build predictive models
Step 4. Use the results obtained to create value
Applying ML algorithms to rethink processes and products within different domains has already become a common practice. Here are a few examples of AI applications.
-
AI in logistics is not limited to tasks like predictive maintenance, route optimization, and automating manual office tasks. Modern logistics solutions include warehouse robots for picking, sorting, and transporting packages; delivery drones; and self-driving vehicles.
-
AI applications in healthcare cover diagnosis and prescription, analyzing and comparing drug effectiveness, patient prescreening, preventive healthcare, fraud detection, and even robot-assisted surgery.
-
Smart city is a booming tech concept powered by AI. It makes use of cloud-based services, connected sensors, and other IoT devices to collect and analyze data, which can further be used to improve infrastructure, public utilities, and services. Popular use cases include traffic detection, waste management, parking monitoring, and crowd management in urban places. The latter has grown in demand with the pandemic, and this increased demand is likely to continue for another couple of years.
AI trends for 2022 by Gartner
Adoption of ML started back in the 1990s, and the industry has been maturing for the past few decades. Each year brings new ML approaches and AI trends. This year, among other strategic technology objectives, Gartner highlights two trends that are likely to characterize AI development in 2022.
-
Generative AI refers to machine learning methods that learn about content or objects from their data and use that data to generate completely original and realistic artifacts (generative ai examples). Generative AI development can be used for creating software code, targeted marketing, game development, industrial design, and denoising of healthcare images. Gartner predicts that generative AI will account for 10 percent of all data produced by 2025, while today it accounts for less than one percent.
-
Decision intelligence is a discipline that explains how certain actions lead to outcomes. Among the benefits it provides to businesses are a holistic data-driven approach, faster decision-making, multiple problem-solving options, and avoiding biases via correctly programmed algorithms. A decision intelligence approach has great potential in areas like financial consulting, marketing, and environmental support.
Another trend outlined by Bernard Marr in his article for Forbes is automated machine learning or AutoML. AutoML refers to a toolset used to automatically prepare data for applying machine learning models. The idea of AutoML is to provide everyone who wants to apply ML with simple, user-friendly interfaces for deploying machine learning to solve common problems and test various business ideas (ai/ml use cases). Marr predicts that 2022 is likely to see us take a big step closer to AutoML being an everyday reality. This trend confirms that ML is no longer rocket science but the future of software development that is now being adopted within organizations worldwide.
Trend #7. Massive IoT adoption continues
IoT, which stands for the Internet of Things and has long been a trend in consumer electronics and everyday appliances, received new impetus with the virus outbreak. When in lockdown, people rethought the way they lived and interacted with each other and the environment. Growing healthcare concerns, increased anxiety, and the stay-at-home mode contributed to the massive adoption of IoT solutions as a way to enhance privacy and bring more comfort to the everyday routine (IoT security services).
What are the main IoT trends in software development outsourcing?
Modern IoT software use cases include industrial maintenance, operations with patients’ healthcare data, remote management for logistics and transportation, and ensuring remote control of home appliances. The development of such systems requires a complex approach to architecture design, software engineering, IoT testing, and deployment. Here are some of the most innovative and widely used applications of IoT.
-
Industrial IoT, or IIoT. According to Markets and Markets, the global IIoT market was worth $76.7 billion in 2021, and experts predict it will surpass $100 billion by 2026. As the name implies, Industrial IoT solutions focuses on optimizing equipment maintenance processes as well as improving visibility in asset use. Solutions like this are used for remote management, condition monitoring, predictive maintenance, and developing smart logistics modules.
-
Micromobility refers to small, lightweight vehicles operating at less than 25 kilometers per hour. These can be shared bicycles, electric scooters, skateboards, and other devices driven by users personally. In terms of software development, micromobility involves building, customizing, and scaling vehicle platforms and components, multimodal route optimization, providing solutions for digital parking, and more.
-
The smart home concept focuses on automating connected domestic appliances. Most often, this includes developing home security systems, ensuring temperature and lighting monitoring, and providing other software solutions for home management. This trend has continued for several years – back in 2018, Yalantis built ConnectHome, an IoT application for smart home management that allows users to navigate their properties remotely via mobile devices (IoT application development).
-
Wearables are another long-lasting microtrend in the IoT segment. Powering wearable devices with IoT functionality often includes solutions for user-to-device interaction, data collection, health condition monitoring, and various medical IoT integrations.
Read also: How Can an IoT System Ensure Remote Management of a Large Device Network?
Trend #8. Central and Eastern Europe as a new outsourcing hub
Another tendency that has already been widespread for some time but that absolutely boomed with the pandemic is hiring tech talents nearshore and offshore. This practice has become common due to the overheating of the software outsourcing market.
The US and India are constantly listed among popular IT outsourcing (ITO) destinations, but there are some things to consider when hiring developers from either of these countries. For instance, although the US software developer market has 26.9 million specialists, it’s almost impossible to find quality engineers at a good price. Outsourcing to India seems a more affordable option, but at the same time, the level of digital literacy and a possible tech skill gap can cause issues for your business. Given this, Central and Eastern Europe has emerged as a fresh outsourcing spot, offering good value for money. Large corporations like KPMG and Toyota Tsusho, who are among our clients, are bright examples of organizations outsourcing without borders.
Popular ITO destinations in Central and Eastern Europe
When evaluating software outsourcing destinations in the CEE region, organizations often pay attention to Poland, Ukraine, and Belarus.
Let’s briefly overview each of these destinations to figure out what’s typical for the local software development market.
-
Poland counts 430,000 IT specialists, most of whom have a good command of English and are proficient in cybersecurity. On the other hand, proximity to Western Europe and a high level of education lead to relatively high rates for local developers ($40 an hour according to Clutch).
-
Ukraine is a fast-growing destination for software outsourcing. Its booming IT sector is home to 205,000 tech specialists and continues to grow, while hiring local talents is still rather cost-effective. Hourly rates for Ukrainian developers start from $30 according to Clutch.
-
Belarus, with 55,700 IT specialists, can compete with its CEE counterparts thanks to the high quality of local tech talents and moderate rates for software development (from $35 an hour according to Clutch). At the same time, an unfavorable business environment and mass emigration of tech talents can be a serious pitfall.
To choose the best outsourcing vendor, check out the Top Eastern Europe Custom Software Developers rating by Clutch.
In a nutshell
Modern IT outsourcing trends are derived from a combination of recent technological advances and the influence of COVID-19 on people’s lives and businesses. We researched reports by authoritative sources and analyzed our customers’ own experiences to determine these eight trends in software development outsourcing for 2022.
At Yalantis, we follow a holistic approach to software development, which includes a deep understanding of our clients’ needs and offering the most appropriate and innovative solutions. As a mature company, we aim to ensure an uninterrupted project development process by establishing centers of excellence (CoEs) to reinforce our technical efforts and ensure constant tech skills development. Our team adopts the most promising software outsourcing trends and constantly enriches their technological and domain expertise.
Our portfolio includes custom software solutions for digital transformation, remote team collaboration, and effective management in healthcare, logistics, real estate, and other domains. The Yalantis team is experienced with SaaS development services, end-to-end business solutions, IoT, UI/UX design, and more. We are open to new partnerships and look forward to creating great products together.
Searching for a reliable outsourcing partner?
Consider cooperation with Yalantis



